Files
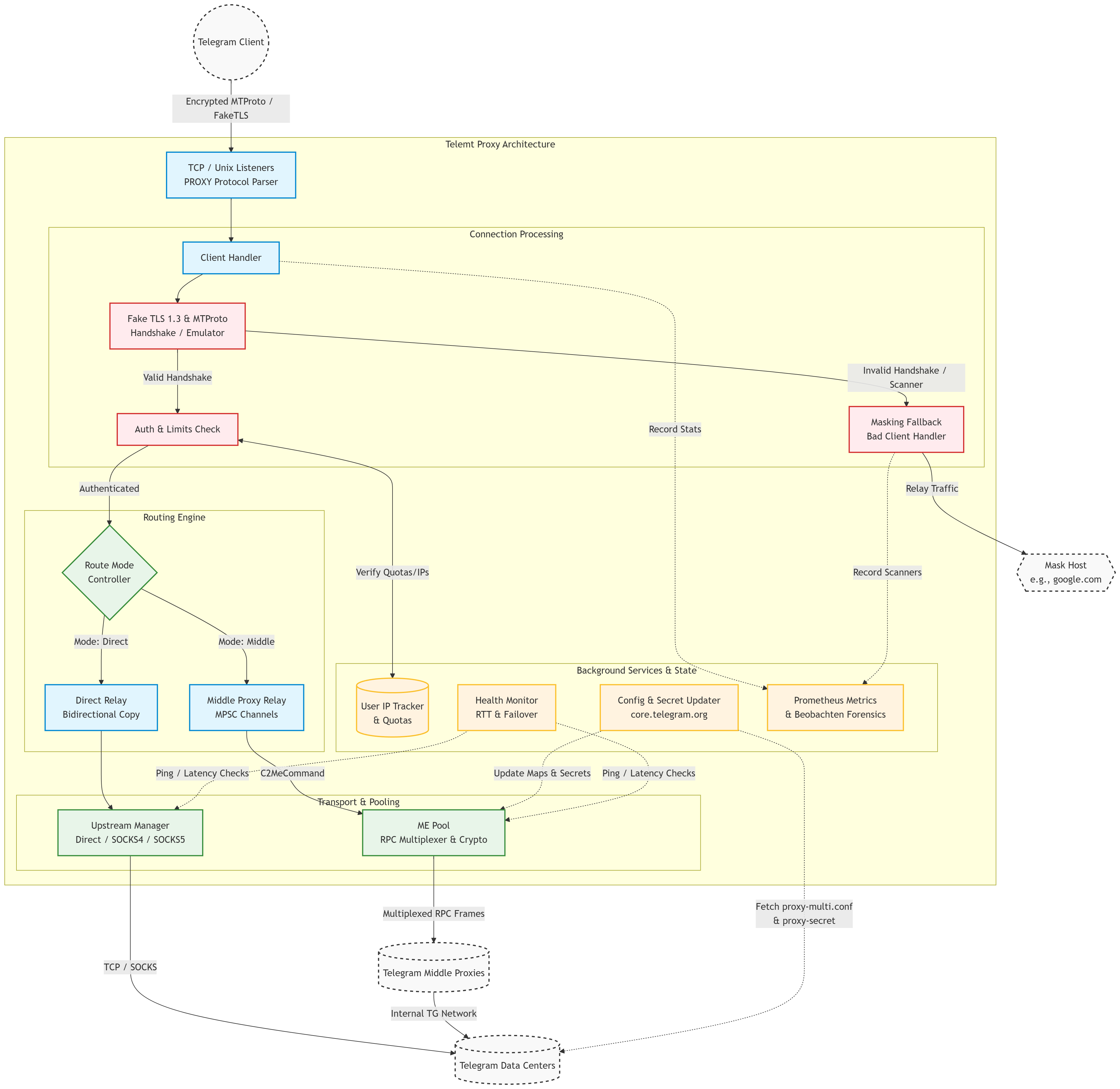
telemt/docs/model/architecture.png
David Osipov c8632de5b6 Update dependencies and refactor random number generation
- Bump versions of several dependencies in Cargo.toml for improved functionality and security, including:
  - socket2 to 0.6
  - nix to 0.31
  - toml to 1.0
  - x509-parser to 0.18
  - dashmap to 6.1
  - rand to 0.10
  - reqwest to 0.13
  - notify to 8.2
  - ipnetwork to 0.21
  - webpki-roots to 1.0
  - criterion to 0.8
- Introduce `OnceLock` for secure random number generation in multiple modules to ensure thread safety and reduce overhead.
- Refactor random number generation calls to use the new `RngExt` trait methods for consistency and clarity.
- Add new PNG files for architectural documentation.
2026-03-21 15:43:07 +04:00

838 KiB
3812x3707px