This website requires JavaScript.
Explore
Help
Sign In
astelm
/
telemt
Watch
1
Star
0
Fork
0
You've already forked telemt
mirror of
https://github.com/telemt/telemt.git
synced
2026-04-24 14:04:10 +03:00
Code
Issues
Packages
Projects
Releases
Wiki
Activity
Files
3f69b54f5d0367bc15d2f556185e41d13e9c6562
telemt
/
docs
/
Architecture
/
Model
/
architecture.png
TWRoman
7ce87749c0
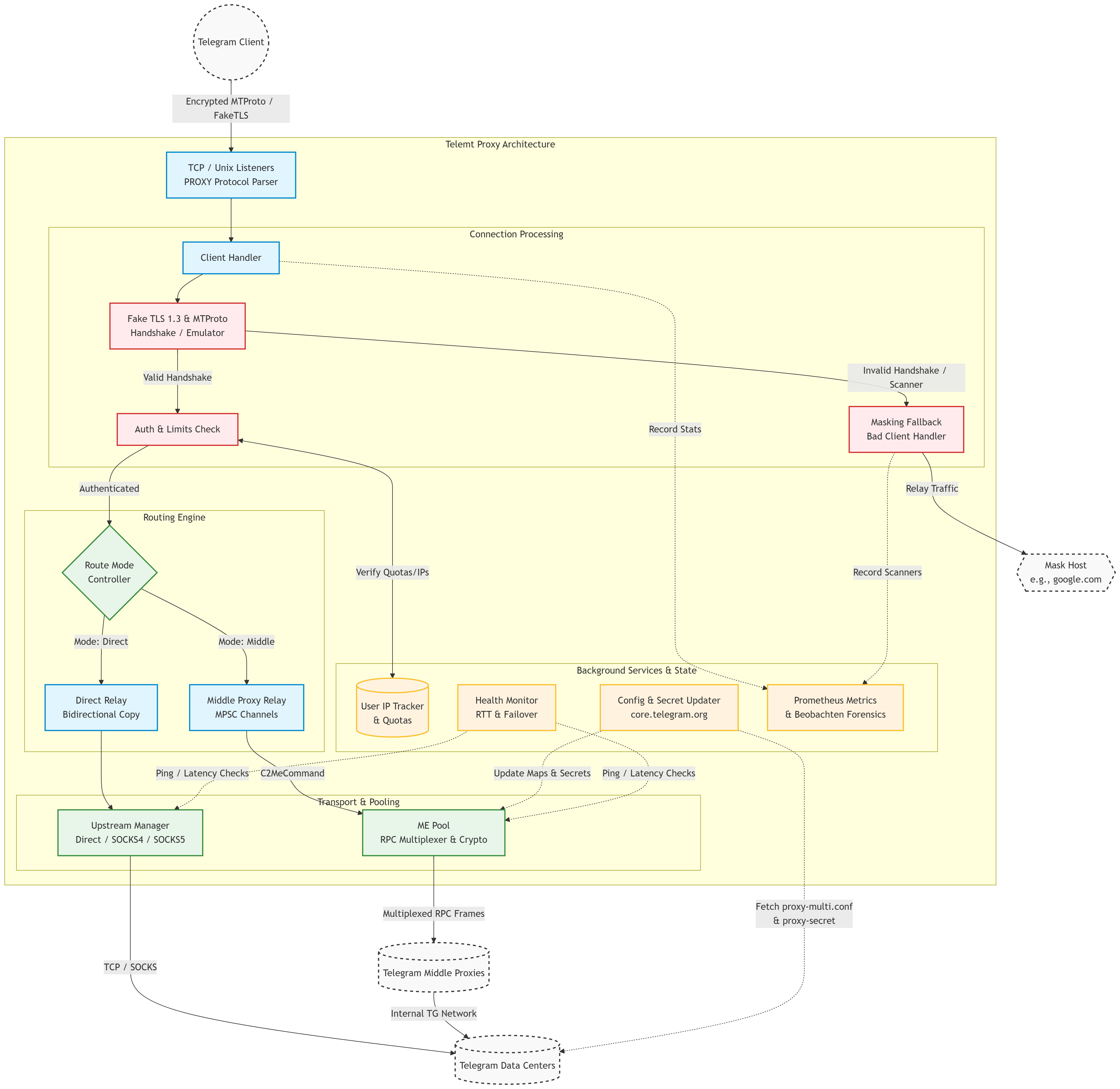
Changes in README and Docs
2026-04-07 20:00:22 +03:00
838 KiB
3812x3707px
Raw
History
Reference in New Issue
View Git Blame
Copy Permalink