mirror of
https://github.com/telemt/telemt.git
synced 2026-04-17 02:24:10 +03:00
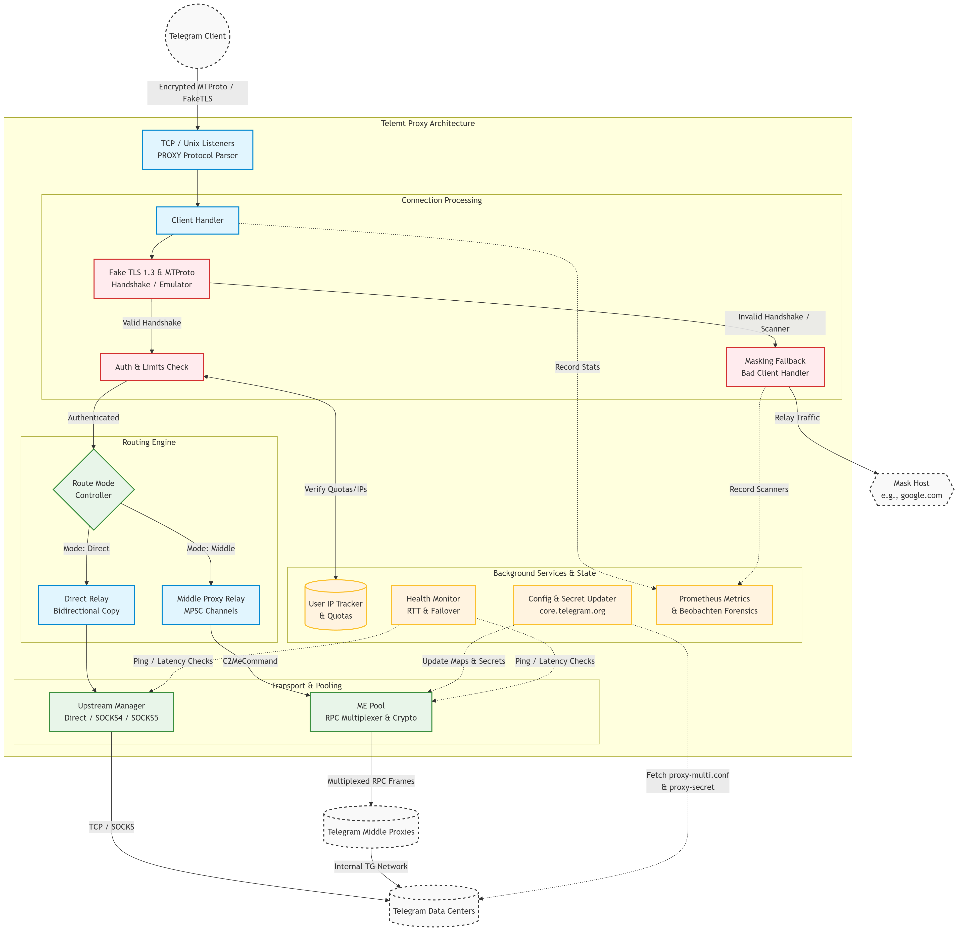
- Bump versions of several dependencies in Cargo.toml for improved functionality and security, including: - socket2 to 0.6 - nix to 0.31 - toml to 1.0 - x509-parser to 0.18 - dashmap to 6.1 - rand to 0.10 - reqwest to 0.13 - notify to 8.2 - ipnetwork to 0.21 - webpki-roots to 1.0 - criterion to 0.8 - Introduce `OnceLock` for secure random number generation in multiple modules to ensure thread safety and reduce overhead. - Refactor random number generation calls to use the new `RngExt` trait methods for consistency and clarity. - Add new PNG files for architectural documentation.
838 KiB
3812x3707px
838 KiB
3812x3707px